(原标题:10万人被骗185亿!美女老板受审 52万人网上看直播)
又一涉资百亿的非法集资骗局曝光了。
5月7日,南京市中级人民法院官网发布消息称,开庭审理南京易乾宁公司实际控制人薛秀丽集资诈骗案。
资料显示,2013年6月成立的“易乾宁”公司,不到3年,向全国近10万人非法吸收资金,金额超过185亿。此案案情重大,超过52万人次上网看庭审直播。

现场旁听参与约140余人,超过52万人次通过网络观看庭审直播。
1、近10万人被骗185亿!
2013年6月,薛秀丽、刘丹等人成立“易乾宁”公司,不到3年,该公司向全国95067人非法吸收资金,金额高达185亿6785万多元。目前,“易乾宁”公司主要控制人之一刘丹仍然在逃,被告人薛秀丽作为“易乾宁”公司另一名主要控制人,以犯集资诈骗罪被提起公诉。
2、骗局手法
经南京市检察机关依法审查查明,被告人薛秀丽与刘丹等人商议成立南京易乾宁公司、江苏易乾宁公司后,雇佣他人向社会不特定公众以发放宣传单、借助媒体等方式进行虚假宣传;采用重复配置转让债权列表等欺骗方式,以支付5%-14.9%不等的利息向社会不特定公众非法集资,并不断在全国各地开设分支机构扩大集资规模,至2016年4月共向95067人非法吸收资金共185亿6785万6千4百元!

3、钱去哪儿了?
“易乾宁”公司集资金额特别巨大,并将大量资金转入关联公司和公司实际控制人、高管及其亲属个人账户用于自我经营、转贷获利和肆意挥霍。
2016年4月,浙江省公安机关查处了南京“易乾宁”公司浙江地区多个分支机构,并查封、冻结多个集资账户。当时,被告人薛秀丽等人正在欧洲旅游,得知消息后立即回国接受调查。

4、仍有74亿未兑付
经审计,截止目前,仍有74亿4865万1千9百元非法集资款没有兑付。检察机关认为,被告人薛秀丽以非法占有为目的,使用诈骗手段非法集资,数额特别巨大,应当以集资诈骗罪定罪处罚,南京市中级人民法院将择日对该案宣判。


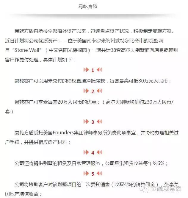
5、曾宣布以白酒、红酒、别墅抵债
根据工商资料,南京易乾宁金融信息咨询有限公司成立于2010年,注册资本为2亿元,法定代表人沈佳,下设有网贷平台易乾财富。
如今,再回看易乾财富2016年挂在网上的宣传片,让人触目惊心。
2016年9月,易乾财富曾推出一期共计38套高尔夫别墅面向原易乾理财客户作兑付处理,客户可以用未兑付的债权直接抵充放款,每套最高可抵80万元。

2016年11月,易乾财富官微曾公告,称目前公司资产端回收了一批债权,因债务人此次利息还款采用现金加物资的形式,第一批还款物资为少量白酒和红酒。
“投资客户如果有需求,可以选择以物资作为还款的兑付方式,根据不同物资折现以兑付投资本金,物资价格均按照批发价计算,客户可通过扫描商品包装上的条形码查询该商品的零售价以做对比参考,”易乾财富称。

不过,有网友质疑,这些物资的价格被严重夸大,比京东自营的价格高了不止两倍。
危机爆发于2016年4月
公开资料显示,“易乾系”有30家关联公司,易乾财富在全国百余个城市开设了超过500家分支机构,实际控制人是公司董事长刘丹。
中华养生网

